1.4. 确定概率的方法#

在概率的公理化体系建立之前,概率可以用其他的定义方法:频率定义、古典定义、几何定义和主观定义。

Remark 1.2

主观定义可以自行阅读《概率论与数理统计教程》P26。

我们将所感兴趣的事件记为 \(A\) ,以下介绍三种计算事件 \(A\) 的概率 \(P(A)\) 的方法。

1.4.1. 频率方法#

在频率方法中,假定与事件 \(A\) 有关的随机现象可大量重复进行。在 \(n\) 次重复试验中,记 \(n(A)\) 为事件 \(A\) 出现的次数(也称频数),利用频率 \(f_n(A) = \frac{n(A)}{n}\) 来确定事件 \(A\) 的概率。

人们长期实践表明:随着试验次数 \(n\) 增加,频率 \(f_n(A)\) 会稳定在某一常数附近,称这个常数为频率的稳定值。这个稳定值就是我们所想要求的概率

频率方法的优点是简单计算,当试验重复次数 \(n\) 较大时,频率方法是合理的。同时,频率方法所得到的概率是满足概率的公理化定义的。但是它的缺点在于,在现实世界里,人们无法把一个试验无限次地重复下去。所以,频率方法只能得到“真实”概率的近似值。

Remark 1.3

频率方法来确定概率是有理论保证的,感兴趣的同学可以阅读大数定律。

在实际生活中,频率是十分常用的,而且十分好用。

Example 1.4 (英文字母的频率)

在很早之前,人们有一种共识:英文字母的出现频率是不同的。某些字母的出现频率高于其他的字母,见表 Table 1.5

Table 1.5 英文字母的使用频率#

字母

使用频率

字母

使用频率

字母

使用频率

E

0.1268

L

0.0394

P

0.0186

T

0.0978

D

0.0389

B

0.0156

A

0.0788

U

0.0280

V

0.0102

O

0.0.0776

C

0.0268

K

0.0060

I

0.0707

F

0.0256

X

0.0016

N

0.0706

M

0.0244

J

0.0010

S

0.0638

W

0.0214

Q

0.0009

R

0.0594

Y

0.0202

Z

0.0006

H

0.0573

G

0.0187

在侦探小说《福尔摩斯探案集》中《跳舞的小人》一篇故事中,福尔摩斯利用英文字母的频率表来破解芝加哥犯罪份子的密码,见图 Fig. 1.1

_images/Chap1DancingMen.png

Fig. 1.1 跳舞小人密码#

感兴趣的同学可以利用课余时间看看能否破解跳舞小人背后的密码?

Hint

你看看你需要几条线索才能破译跳舞小人的密码?

  • 每一个小人表示一个英文字母。

  • 旗帜表示一个单词的结束。

  • 因为是非正式书写,部分字母需要补充意思才能完整。

  • 接受信息对象的名字是埃尔西(Elsie)。

  • 接受信息对象居住地点在埃尔里奇(Elriges)。

  • 发出信息对象的名字是艾贝·斯莱尼(Abe·Slaney)。

1.4.2. 古典方法#

古典方法指的是在经验事实的基础上,对事件 \(A\) 的可能性进行逻辑分析后得出该事件的概率。其基本思想为所设计的随机现象只有有限个样本点,设为 \(n\) 个。每个样本点发生的可能性相等(称等可能性)。若事件 \(A\) 含有 \(k\) 个样本点,则事件 \(A\) 的概率为:

\[ P(A) = \frac{k}{n} \]

Example 1.5 (抛硬币)

投掷两枚硬币,如何求出现一正一反的概率?

Solution

样本空间为 \(\Omega= \{\text{(正,正),(正,反),(反,正),(反,反)} \}\) 。于是,样本空间 \(\Omega\) 共有 \(4\) 个样本点。事件“出现一正一反”含有的样本点的个数为 \(2\) 。因此,所求的概率为 \(1/2\)

古典方法是概率轮发展初期确定概率的常用方法,所得的概率又称为古典概率。在古典概率的计算中,经常使用排列组合工具。排列组合本质上都是计算“从 \(n\) 个元素中任取 \(r\) 个元素”的取法数量。组合不讲究取出元素间的次序,而排列讲究取出元素间的次序。常用的排列、组合有有以下四种:

排列

\(n\) 个不同的元素中任取 \(r(r\leq n)\) 个元素拍成一列(考虑元素先后出现次序)。这种排列数为:

\[ P_n^r = n\times (n-1)\times \cdots \times (n-r+1) = \frac{n!}{(n-r)!}.\]

特别地, \(r=n\) 时,称 \(P_n^n = n!\) 为全排列。

重复排列

\(n\) 个不同元素中每次去处一个,放回后在取下一个,如此连续取 \(r\) 次所得的排列。这种重复排列数共有 \(n^r\) 个。注意:这里允许 \(r>n\)

组合

\(n\) 个不同元素中任取 \(r(r\leq n)\) 个元素并成一组(不考虑元素间的先后次序)。这种组合数为:

\[\begin{split} C_n^r = \begin{pmatrix}n\\r\end{pmatrix}= \frac{n!}{r!(n-r)!} \end{split}\]

特别的组合数有:

  • \(0!=1\)

  • \(C_n^0 = 1\)

  • \(C_n^r= C_n^{n-r}\)

重复组合

\(n\) 个不同元素中每次取出一个,然后放回后再取下一个。如此连续取 \(r\) 次所得的组合。这种重复组合数为:

\[\begin{split} \begin{pmatrix}n+r-1\\r\end{pmatrix} \end{split}\]

重复组合数的计算方式为:总共有 \(n\) 个元素,设为共有 \(n\) 个盒子,我们用 \(n+1\) 根棒子做间隔。如果第 \(i\) 个元素取到过一次,就标记一个“〇”。需要考虑重复组合数,除了不可动的头尾两根棒子之外,余下的棒子和盒子可以随意放置,于是,相当于在 \(n+r-1\) 个位置上任取 \(r\) 个放“〇”。因此,重复组合数为:

\[\begin{split} \begin{pmatrix}n+r-1\\r\end{pmatrix} = \begin{pmatrix}n+r-1\\ n-1\end{pmatrix} \end{split}\]

Example 1.6 (不放回抽样)

设有 \(N\) 件产品,其中 \(M\) 件不合格品和 \(N-M\) 件合格品,从中不放回地抽出 \(n\) 件。求事件 \(A_m=\) “所抽出的产品中有 \(m\) 件不合格品” 的概率。

Solution

\(N\) 件产品中,不放回地抽取 \(n\) 件产品,组合数为:

\[ C_N^n \]

而抽到 \(m\) 件不合格品,表示抽到 \(n-m\) 件产品是合格品,组合数为:

\[ C_M^m \times C_{N-M}^{n-m} \]

于是, \(A_m\) 的概率为:

\[ P(A_m) = \frac{C_M^m \cdot C_{N-M}^{n-m}} {C_N^n}, m = 0,1,\cdots,\min\{M,n\} \]

Example 1.7 (有放回抽样)

设有 \(N\) 件产品,其中 \(M\) 件不合格品和 \(N-M\) 件合格品,从中有放回地抽出 \(n\) 件。求事件 \(B_m=\) “所抽出的产品中有 \(m\) 件不合格品” 的概率。

Solution

\(N\) 件产品中,有放回地抽取 \(n\) 件产品,重复排列数为:

\[ N^{n} \]

所抽到的产品中有 \(m\) 件不合格品,这就表示抽到 \(n-m\) 件产品是合格品。从 \(N-M\) 件合格品中,有放回地抽取了 \(n-m\) 次;从 \(M\) 件不合格品中,有放回地抽取了 \(m\) 次。于是共有 \(M^{m} (N-M)^{n-m}\) 种取法。再考虑所取到的 \(m\) 件不合格品可能出现在 \(n\) 次中的任何 \(m\) 次抽取中得到,总共有 \(C_n^m\) 种可能。所以事件 \(B_m\) 含有:

\[ C_n^m M^{m} (N-M)^{n-m} \]

个样本点。

于是, \(B_m\) 的概率为:

\[ P(B_m) = \frac{C_n^m M^{m} (N-M)^{n-m}} {N^n}, m = 0,1,\cdots,n \]

1.4.3. 几何方法#

在几何方法中,一个随机现象的样本空间 \(\Omega\) 充满某个区域,其度量(长度、面积或提及)大小用 \(S_{\Omega}\) 表示。任意一点落在度量相同的子区域内(可能位置不同)是等可能的。若事件 \(A\)\(\Omega\) 中某个子区域,且其度量大小可用 \(S_A\) 表示,则事件 \(A\) 的概率为:

\[ P(A) = \frac{S_A}{S_{\Omega}} \]

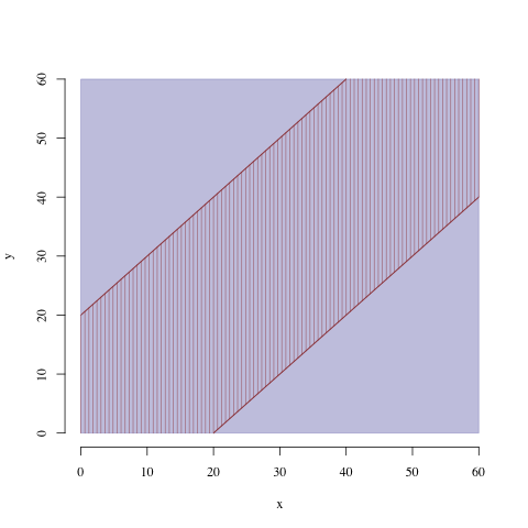
Example 1.8 (会面问题)

甲乙两人约定下午6点到7点之间在某处会面,并约定先到者应等候另一个人20分钟,过时即可离去。求两人能会面的概率。

Solution

\(x\)\(y\) 分别表示甲和乙到达约会地点的时间点。甲乙两人到达的时间介于6点至7点间。令 \(x\)\(y\) 都是在区间 \([0,60]\) 之间取值。 甲乙两人能会面,意味着甲乙到达时间差不超过20分钟,即 \(|x-y| \leq 20\)

_images/Chap1Meeting.png

Fig. 1.2 甲乙两人会面的示意图#

根据题意,我们可以绘制一张图。图中蓝色区域是甲乙两人到达的时间的所有样本点,即样本空间 \(\Omega\) ,而甲乙两人能够会面的时间点在红色斜线的区域,记为 \(A\) 。 于是,计算图中对应的面积来得到概率,即:

\[\begin{eqnarray*} S_{\Omega} &=& 60^2 = 3600\\ S_A &=& 3600 - 2 \times \frac{1}{2} \times 40^2= 2000\\ P(A) &=& \frac{S_A}{S_{\Omega}} = \frac{2000}{3600} = \frac{5}{9} \end{eqnarray*}\]

此外,可以观看专题精讲——“蒲丰投针”了解更多几何方法。

import numpy as np
import matplotlib.pyplot as plt


def prompt_positive_float(message: str) -> float:
    """Request a positive numeric value from stdin."""
    while True:
        try:
            value = float(input(message))
        except ValueError:
            print("Please enter a valid number.")
            continue
        if value <= 0:
            print("Value must be greater than zero.")
            continue
        return value


def read_parameters():
    print("Buffon's Needle Simulation (9 throws)")
    while True:
        l = prompt_positive_float("针的长度 l (比如5): ")
        d = prompt_positive_float("线的空间 d (最好大于线长度哦,比如8): ")
        if l >= d:
            print("Constraint violated: l must be smaller than d. Try again.\n")
            continue
        return l, d


def simulate_and_plot(l: float, d: float) -> None:
    x_min = 0.0
    x_max = d * 3
    y_min = -l
    y_max = l + d
    fig, axes = plt.subplots(3, 3, figsize=(15, 12))
    axes = axes.flatten()
    cross_count = 0

    for idx, ax in enumerate(axes, start=1):
        phi = np.random.uniform(0, np.pi)
        x_center = np.random.uniform(d, d * 2)
        y_center = np.random.uniform(0, d)

        half_len = l / 2
        x1 = x_center - half_len * np.cos(phi)
        y1 = y_center - half_len * np.sin(phi)
        x2 = x_center + half_len * np.cos(phi)
        y2 = y_center + half_len * np.sin(phi)

        hit = False
        for j in range(4):
            if min(y1, y2) <= j * d <= max(y1, y2):
                hit = True
                cross_count += 1
                break

        ax.set_title(f"Trial {idx}")
        ax.set_xlim(x_min, x_max)
        ax.set_ylim(y_min, y_max)
        ax.set_aspect("equal")
        ax.axis("on")

        for j in range(4):
            ax.axhline(y=j * d, color="black", linestyle="-", linewidth=1)

        color = "red" if hit else "blue"
        ax.plot([x1, x2], [y1, y2], color, linewidth=2)
        ax.plot(x_center, y_center, "bo", markersize=5)

        arc_radius = l / 4
        arc_angles = np.linspace(0, phi, 100)
        arc_x = x_center + arc_radius * np.cos(arc_angles)
        arc_y = y_center + arc_radius * np.sin(arc_angles)
        ax.plot(arc_x, arc_y, "g-", linewidth=1)
        ax.text(x_center + arc_radius * 1.1,
                y_center + arc_radius * 0.3,
                r"$\phi$",
                fontsize=12)

        status_y = y_min + 0.1 * (y_max - y_min)
        ax.text(x_min + 0.1 * (x_max - x_min),
                status_y,
                f"Status: {'hit' if hit else 'miss'}",
                fontsize=10,
                bbox=dict(facecolor="white", alpha=0.8))

    plt.tight_layout()
    plt.show()

    theoretical_probability = (2 * l) / (np.pi * d)
    empirical_ratio = cross_count / 9
    print(f"Theoretical probability P = {theoretical_probability:.4f}")
    print(f"Empirical hit ratio = {empirical_ratio:.4f} ({cross_count}/9)")
def main():
    l, d = read_parameters()
    simulate_and_plot(l, d)


if __name__ == "__main__":
    main()